Tema
Ulike situasjoner kommer og går og er aldri helt like, mens TEMA er tydeligere definert og enkelt kan gjenkjennes. Et eksempel kan være «lederrollen» der innhold og beskrivelser vil være kjente størrelser. Vi har samlet noen ofte etterspurte tema og lagt inn et lite utvalg enkle kurs som vi mener er relevante og som kan bidra til god forståelse. De ulike enkeltkursene er nødvendigvis ikke direkte beslektet med hverandre, men kan nettopp derfor belyse temaet på en god måte
Lederrollen
Det er viktig å være seg selv bevisst at forventningene til deg som leder er annerledes enn hva som forventes av medarbeider. At forventningene er annerledes trenger ikke å bety at lederrollen i seg selv er vanskeligere, men den er krevende på andre måter. Å lykkes som leder betyr i stor grad at arbeidet ditt bidrar til at de du leder utvikler seg og lykkes i sine jobber. Så inneholder lederrollen flere grensesnitt, bredere ansvarsområder og mer myndighet
Grunnleggende kommunikasjon
Det går godt an å være en flink taler uten å forstå noe særlig om kommunikasjon som sådan og derfor feile på andre arenaer. Riktig og presis kommunikasjon bygger på forståelse av grunnleggende prinsipper som omfatter hvordan en organisasjon er bygget opp og hvilke arenaer som er egnet for hva. Risiko er en dimensjon det sjelden snakkes om når det gjelder kommunikasjon, men alle har erfart den ubehagelige opplevelsen av å ha sagt noe som gjerne skulle vært usagt
Effektivitet
Mange opplever å få gjort mye mer om tiden er knapp og oppgavene mange. Det er neppe tilfeldig fordi knapp tid krever at vi må prioritere og velge bort det som kan vente til senere. I lengden kan vi ikke alltid planlegge med «for lite tid», men vi kan trekke lærdom av erfaringene vi gjorde oss og systematisere disse. Modeller for hvordan vi kan prioritere og for hva vi må gjøre for å få til etterlevelse er enkle og lar seg forholdsvis enkelt etterleve. Derfor er det et paradoks at så mange møter ikke tilfredsstiller seg de enkleste oppskrifter for effektivitet
Strategi, mål & plan
I det daglige arbeider vi med å gjennomføre planer med alle de aktiviteter de inneholder. Planer er til for at vi skal nå definerte mål, og må derfor følges nøye opp for at vi skal være sikre på lykkes så godt som mulig. Så skal mål på sin side gjenspeile strategiene slik at det blir en tydelig linje fra strategi via mål til plan. Slik kan alle bedre forstå hvorfor vi gjør hva vi gjør og finne mening i det større bildet og bli motivert av det. Tydelige strategier, riktige mål og gode planer er avgjørende for å lykkes
Endring & etterlevelse
Presise prosedyrer, tydelige direktiver, velformulerte forventninger eller gode intensjoner får liten betydning om de ikke etterleves; «etterlevelse betyr alt» er en kjent påstand og ikke uten grunn. Det finnes mange om enn uklare årsaker til at vi ikke alltid gjør som vi sier vi skal. Men manglende etterlevelse er ikke bra verken for tillit, framdrift eller resultat. Derfor er det viktig å forstå hvordan vi kan tenke og hvordan vi kan planlegge for å øke etterlevelsen og dermed resultatene våre
Kvalitet & måling
For de fleste formål der vi måler kvalitet i denne sammenheng, så bruker vi en skala fra 1 – 6 siden det er en skala de fleste kjenner godt til fra skolen. For å få pålitelige svar i spørreundersøkelser der slik skal brukes, så må tallene sin betydning være kjent og praktiseres likt. Om et fenomen eller et resultat er bra eller mindre bra, avhenger av hva det måles opp mot. Dersom bedriften ønsker å framstå som pålitelig og levere tjenester med jevn og høy kvalitet, så nytter det lite med underliggende kvaliteter på 4 – tallet. Å bruke ulike farger for ulike tall-intervaller er med å kommunisere resultat tydeligere
Samtaler & kommunikasjons-verktøy
Det finnes mange paralleller mellom det å danse og det å kommunisere, men de fleste har akseptert at det kan være bra å ha øvd på noen få utvalgte danser for å lykkes på dansegulvet. Slik er det også med kommunikasjon; det betyr mye for resultatet om vi har øvd og er flinke på presentasjonsteknikk for eksempel. Sånn vil det også være når det gjelder samtaler med ulike formål på 1: 1 arenaen. Å beherske og lykkes med gode samtaler om vanskelige forhold er krevende og må øves på. Det samme gjelder coaching
Visjon & verdier
Å strebe mot visjonen og etterleve verdiene er først og fremst svært effektivt. Det er viktig å forstå betydningen av at alle har en felles oppfatning av hva som er «oppdraget» (visjonen). Når oppdraget oversettes til ambisjoner eller målsettingen i de ulike grensesnittene, så er det disse vi bruker videre til å bestemme mål i de ulike underliggende enheter som for eksempel avdeling eller team. Riktig brukt så kan visjon og verdier skape et felles enighetsgrunnlag til å bygge en tydelig bedriftskultur omkring
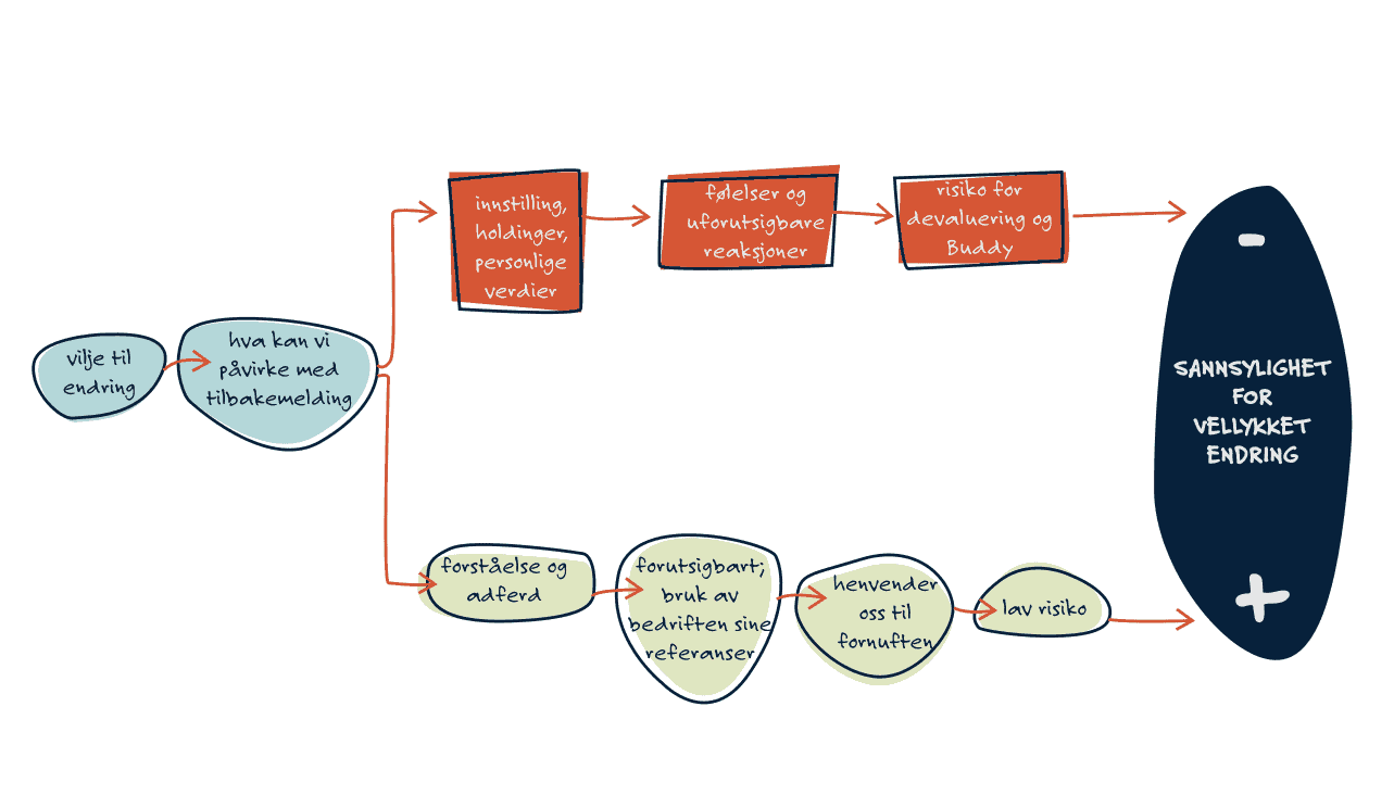
Tilbakemeldinger
Med mellomrom trenger de fleste gode og presise tilbakemeldinger for å stimulere egen utvikling. Når vi gir tilbakemeldinger så bygger disse direkte eller indirekte på evalueringer vi har gjort oss. Derfor er det grunnleggende viktig at evalueringen dreier seg om vesentlige forhold og at den er åpen. Så er det viktig at vi behersker noen teknikker eller verktøy som gjør tilbakemeldingen tydelig og forståelig slik at den kan påvirke atferden til mottaker i riktig retning